Iz naše učionice - 2025./2026.
Dan ružičastih majica
Učenici 2.c razreda obilježili su na nastavi informatike Dan ružičastih majica na poseban i kreativan način. Na papirnate majice pisali su kratke poruke protiv nasilja i poruke koje šire prijateljstvo, dobrotu i međusobno poštovanje.
Svojim riječima pokazali su koliko je važno biti podrška jedni drugima i koliko lijepe riječi mogu učiniti razliku.
Svjetski dan čitanja naglas – 4.2.2026.
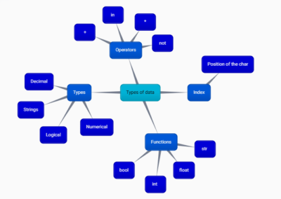
Umne mape – Python – 7. razredi
Učenici sedmih razreda na satu informatike izrađivali su umne mape na temu tipova podataka u programskom jeziku Python. Kroz ovaj zadatak ponovili su i povezali osnovne pojmove poput cijelih i decimalnih brojeva, nizova znakova, logičkih vrijednosti i drugih tipova podataka.
Za izradu umnih mapa koristili su mrežnu stranicu bubbl.us, koja im je omogućila pregledno organiziranje informacija, vizualno učenje i lakše razumijevanje programskih koncepata.
Ovakav način rada potiče logičko razmišljanje, kreativnost i samostalno učenje, a učenicima pomaže u boljem razumijevanju sadržaja iz programiranja.
SAT KODIRANJA
Kodiranje kroz boje i slike
Na satu informatike učenici su se upoznali s osnovama kodiranja kroz zanimljive i kreativne aktivnosti. Čitajući kodove i šifre, bojali su bojanke red po red, pri čemu su slijedili zadane upute.
Kroz ovu aktivnost učenici su bojili prema kodovima i bojama, a na kraju su dobili sličice životinja sastavljene poput piksela, kao i vesele smajliće. Na taj su način učili kako se slike mogu graditi korak po korak, baš kao i računalni programi.
Ovakav način rada potiče logičko razmišljanje, preciznost i strpljenje, a učenicima približava pojam kodiranja na njima razumljiv i zabavan način.
Razredni projekti petih razreda:
Digitalna slikovnica
Petaši su ovih tjedana vrijedno radili na svom razrednom projektu – izradi digitalne slikovnice. U programu 3D bojanje učenici su osmišljavali vlastite priče, planirali izradu te stvarali i pohranjivali svoje digitalne radove.
Cilj projekta bio je potaknuti kreativno izražavanje, istraživački i praktični rad, ali i pokazati da se uz maštu i digitalne alate mogu stvoriti prekrasne priče. Bravo petaši!
Simboli oko nas –
zabavna radionica s trećašima
Učenici 3. razreda nekoliko tjedana su na satu informatike obrađivali zanimljivu temu simbola. Kroz praktične i kreativne zadatke naučili su kako se simboli koriste svuda oko nas.
Najprije su promatrali navijačku majicu i razgovarali o tome što simboli na njoj predstavljaju. Zatim su analizirali registracijske pločice i otkrili koje se informacije mogu „sakriti“ u jednostavnim znakovima i slovima.
Posebno zanimljiv dio bio je istraživanje informatičkih simbola koje svakodnevno viđamo na računalima i pametnim uređajima — poput ikona za Wi-Fi, hotspot, USB, mikrofon, bluetooth i drugih znakova koji nam pomažu u snalaženju u digitalnom svijetu.
Na kraju je učionica ukrašena simbolima izrađenima pomoću šablona s webshopa za šablone mstencils.com što je dodatno uljepšalo prostor i povezalo učenje s kreativnošću.
Trećaši su uživali u učenju kroz primjere iz svakodnevnog života — i stvarnog i digitalnog!
Iz naše učionice - 2024./2025.
UREĐIVANJE TEKSTA – 1.c
1.c uči pisati i uređivati tekst u MS Wordu.
Poigrali smo se imenima.
SAT KODIRANJA – 2024.
Sat kodiranja je svjetski pokret koji ima za cilj upoznati milijune učenika s informatikom kroz jednosatne aktivnosti kodiranja. Putem Sata kodiranja nastojimo demistificirati kodiranje i pokazati da svatko može naučiti osnove, potičući budući interes za računalnu znanost.
Ove školske godine u razdoblju od 9.-15.12.2024. učenici 1.c, svi drugi, šesti i osmi razredi su na nastavi informatike kodirali na stranici BotLogic.us.
BotLogic.us je obrazovna zagonetka koja izaziva djecu da se pozabave složenim logičkim problemima uz primjenu koncepta programiranja.










